OA登陆
|
收藏本站
首页
总队介绍
领导致辞
单位简介
单位资质
机构设置
单位荣誉
领导班子
新闻资讯
集团新闻
中心新闻
企业新闻
工程展示
资源勘查
安全技术服务
测绘地理信息
岩土工程勘察
岩土工程施工
地质环境
职业卫生
土工试验
喜迎二十大
中央精神
上级部署
企业动态
榜样的力量
党的建设
党建工作
反腐倡廉
工会工作
青年工作
学习交流
党建窗口
人力资源
人才战略
企业培训
人才招聘
专家团队
地质勘查与矿产
工程勘察与施工
测绘地理信息
环境地质
安全生产及职业健
企业文化
发展理念
规划发展
职工园地
企业文化
企业形象
当前位置:
首页
>
工程展示
>
安全技术服务
> 正文
资源勘查
安全技术服务
测绘地理信息
岩土工程勘察
岩土工程施工
地质环境
职业卫生
土工试验
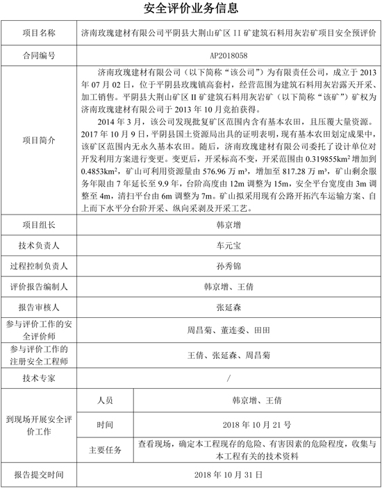
济南玫瑰建材有限公司平阴县大荆山矿区II矿建筑石料用灰岩矿项目安全预评价
2019-04-04 15:05:13
上一条:
济南鲍德冶金石灰石有限公司溶剂用石灰岩矿建设项目安全预评价报告
下一条:
济南黑山建材有限公司平阴县黑山Ⅳ矿区建筑石料用灰岩矿安全现状评价